中国核工业华兴建设有限公司2024届校园招聘简章
从开拓者到领跑者
我们矢志奋斗,我们创新奉献
探索的脚步永不停歇
强核强国的使命永记在心
以青春之名核聚在此,用才华和热情点亮兴生之路
长风破浪,信心满怀
核铸强国,领跑未来
【走进中核华兴】
公司隶属于中央企业世界500强中核集团,是中国核工业建设股份有限公司(股票代码:601611)骨干成员单位,曾承担过我国“两弹一艇”试验基地以及许多重点工程的建设,是全球核电建造领跑者、中核集团唯一的双特双甲资质企业。具备多项自主研发核心施工技术及发明专利,荣获国家科技进步奖、鲁班奖等省部级以上奖项400余项。
公司总部位于江苏南京,下设五大事业部、五大区域公司的十大平台公司和八个专业化公司,职工10000余人,足迹遍布全国30多个省、市、自治区以及英国、巴基斯坦、新加坡、马来西亚、莫桑比克等多个国家和地区。
公司围绕工程建设主营业务,以重点工程和核电站建设为核心,工程规划设计为引领,工业、民用工程为重点;拓展产业运营业务,实施资本运作和投融资管理;发展成为“建筑业全产业链资源整合者和一体化解决方案服务商”。
强核报国,选你所爱

足迹遍全国,岗位全覆盖,选择我们,圆你勇闯天涯梦;选择我们,实现强核报国家国情怀。
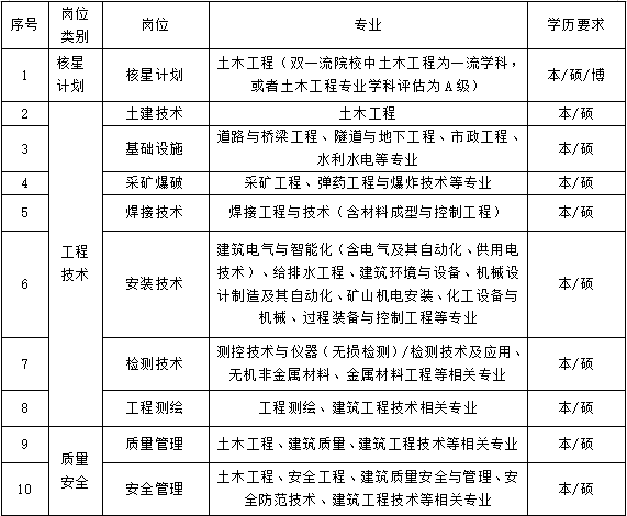
招聘对象:2024届国内外高校应届毕业生。专业能力优秀、综合素质强、学生干部、中共党员及有文体特长的优先录用。
为梦护航,助你成长
核星计划:公司搭建学习培养、岗位锻炼、发展通道、薪酬保障四类平台,为“核星计划”人才的成长保驾护航。硕士毕业生年收入第一年15万,第二年18万,第三年20万。本科毕业生年收入第一年12万,第二年15万,第三年18万。博士实行一人一议。
重点人才专项计划:重点院校毕业生(211/985院校和双一流院校中的一流学科)提供3年院校津贴:第一年2000元/月,第二年1500元/月,第三年1000元/月。
新员工成长计划:下班组、岗位轮岗、以师带徒等多形式、多岗位培养,精准制定新员工培养方案。
职业发展体系:央企广阔的发展平台、规范的管理制度、有温度有情怀的人文环境;“管理序列+技术序列”的双晋升职业发展通道;分层分级的立体化培训体系。
满意的薪酬
工资奖金:基本工资岗位工资绩效工资效益奖励专项激励科技奖励……
津贴补贴:安家补贴餐补补贴差旅补贴高温津贴通讯补贴过节补贴探亲补贴……
中长期激励:项目兑现企业年金超额利润分享股权激励……
多元的福利
各类保障:养老保险医疗保险生育保险失业保险工伤保险住房公积金企业年金补充医疗保险……
人文关怀:生日福利健康体检暑期慰问生育慰问住院慰问健康消费补贴……
各类休假:法定节假日双休日带薪休假探亲假 婚假产假护理假考前休假……
核聚,兴生 共赴美好未来
1.手机端扫描二维码,选择校园招聘。

2.电脑端点击链接
https://hr.cnnc.com.cn/cnhxcc
公司将择机组织校园专场宣讲会,为大家展示公司硬“核”实力。
现场有机会获得精美礼品,行程请关注华兴人才微信公众号,招聘详情尽在掌握。

想了解公司更多信息,请关注中核华兴微信公众号

公司地址:江苏省南京市建邺区云龙山路79号
公司官网:http://www.cnhxcc.com.cn
历史凝练精神,精神成就伟业
秉承“两弹一艇”荣光
不忘初心追梦
核聚兴生
中核华兴邀你一起
“核”力谱写“兴”未来