疫情暂停了丰富的课余生活
但暂停不了学习的脚步
停课不停学
学习“不掉线”
土建师生严格按照要求
高质量开展线上教学活动
让我们跟随小编的脚步
一起欣赏土建学子
各具特色的优秀网课笔记
让你的努力,有“记”可循~
土木工程2020-5班 郝甜甜
和煦暖阳,三月风光,在这万物复苏的时节,我们迎来了一个不一样的春天,一同走进了全新的“云课堂”,正式开启了线上学习模式。
从教室的“切身传授”、“眼神交流”,到云端的“隔屏相望”、“科技联动”,课堂的形式骤然改变,但老师们丰富的课堂内容、充实的讲解节奏、贴心的补充答疑依然到位,同学们饱满的学习状态、认真的上课态度、及时的作业反馈持续在线,课堂环境与形式的转变并未影响我们勤奋学习、求知求索的热情,同时也让我们更加深刻地认识到抗疫过程中学习时光的幸福与可贵。

土木工程2020-5班 黄靖奇

时下正是疫情防控的紧要关头,线上学习虽然无法面对面与老师同学们交流,但这丝毫不影响我的学习热情。我的线上学习心得是:课前预习,课中专注,课后复盘。学会主动学习,勤于思考,多与老师和同学交流,取长补短。做好每节课的课后笔记,得到答案后也要不断演算,学以致用。
我们应静待疫情的大雾散去,迎接春暖花开,等待梦想破土而出。

硕研2019-2班 韩一鸣

最近,疫情突然变得严重,好在中国对于疫情防控很有经验,且非常迅速,全民团结一致、共抗疫情。因此,我也从自身做起,积极配合好学校的疫情防控安排。近期,我备战事业编考试,虽然无法参加线下培训,但从疫情开始到现在我一直采用网课的方式进行学习。我很喜欢这种方式,不仅保障了我们的安全,还没有落下我的知识,网课的方式也可以让我观看回放,更细致地学习。我希望疫情能够早日结束,早日和老师同学们见面交流!


建筑学2021-1班 邹佳玲

阳春三月,万物逐渐复苏,卷土重来的疫情又一次影响了我们,为配合疫情防控,我们开启了“云教学”、“云学习”的模式。但是战“疫”不停学,我们依然会保持良好、规律的作息,严于律己,按时上课,及时完成作业,不断演算,直到完全学懂为止,实现高效的自主学习。相信此次疫情只是“倒春寒”,不会阻挡春天的到来!

硕研2020-3班 严伟

在学校的疫情防控期间,我们的课程也都相应的改成了线上,在这期间,我也努力为自己的研究生学业规划方向,在宿舍里浏览了一篇又一篇的文献,整理了一段又一段的方法,学习实验的操作等等。尽管疫情暂时阻挡了我们外出的脚步,但学习的脚步从未停歇。疫情过后,定有春光明媚。

建筑学2021-2班 路晓宁

疫情的突发,线上教学的有序进行,让我们真切地感受到了学校的行动力,同学们同心防疫的决心。疫情短暂的封印住了丰富多彩的课余生活,但暂停不了学习的脚步。
学校响应国家防疫政策开展线上教学,不影响学习进度。通过这次线上教学,我深刻体会到了山河无恙的重要性,更强化了我的自制力,无论是建筑大作业的按期完成,还是大英高数的认真听讲,我都牢记“既然选择了远方,便只顾风雨兼程”,学习一直在路上,从未停歇。

土木类2021-12班 李彤

突然爆发的疫情让我们无法线下上课,而网课无疑对我们的意志力和自控力有了更为严峻的考验,这需要我们更加自律的学习,我们也逐渐适应了这种学习方式。为了营造良好的宿舍学习氛围,我们宿舍每天都会打扫的干干净净,大家互相提醒上课时间,有难题一起讨论解决,互相督促,共同进步。网课可以让我更加自由地分配时间,有更多的时间学习知识或做一些其他有意义的事。课余时间我重拾兴趣,画一些简单的水彩画来丰富大学生活,让疫情下的宿舍生活变的更加充实有趣。


土木类2021-4班 王俊博

疫情当头,为积极响应国家号召,我们的课程一律改为线上授课模式。在这样的授课模式下,即使没有了教室内严肃的学习环境与老师在课堂上的监督,但是为了获得更完整的知识,我选择了在努力集中注意力的同时通过课下阅读课程相关书籍加深对课程理解的方式,结合老师上课所讲内容与相关书籍,效果较佳。

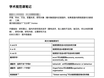
笔记的形式多姿多样
有人图文结合,生动有趣
有人善用文具,清晰规范
有人偏爱五彩,主次分明
无论是怎样的笔记形式
一笔一画下的文字,各色笔记下的批注
都是对课堂的尊重,都是认真学习的证明
线上教学也要乐观学习
保障自身安全,静心投入学习
静待春暖花开时,你我更好相遇~
(通讯员:王瑜)